|

在网络技术日新月异的今天,传真仍然是各企业公司之间业务往来的主要通讯方式之一。谈起传真,许多朋友的第一反应应该是平时常常看到的传统传真机,有使用色带的,也有喷墨式甚至激光式的。但不知道大家有没有发现,这些传统传真机即使价格再低廉,性能再出色,其实都还走不出一个弊端,那就是耗材的损耗。只要存在耗材的损耗,在日常的传真工作中就必定需要投入相当的传真费用,而事实上随着业务量的扩大,这笔费用算起来并不小。
于是近年来,如何减少这部分费用以及如何才能更有效地利用现代技术去管理企业内部的传真业务,已经成为了众多企业共同关注的焦点问题。也因此,无纸化传真的概念也紧跟着迅速风靡全球。而今天要介绍的正是一款无纸化传真的典范之作:金恒3G-FAX数码传真机。也许不少用户对数码传真机还并不算很熟悉,因此本次IT世界网办公频道将对金恒3G-FAX数码传真机进行一次试用评测,希望能够让更多的消费者认识和了解数码传真机,从而为自身企业的发展提供更出色更强大的推动力。
金恒3G-FAX传真机针对不同类型不同领域的用户,分为了单机版、局域网版、以及公务版三种版本机型。单机版是仅供一台PC连接电话网络进行无纸化传真操作,而局域网版则在单机版的基础上,将传真技术与现代网络技术相集成,使用户能够方便地通过企业内部的局域网收发传真,从而达到减少传真设备的重复投资,提高办公效率、节约办公耗材的目的。本次评测室迎来的正是局域网版本的3G-FAX。




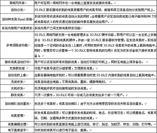
二、3G-FAX 局域网版主要功能描述
3G-FAX局域网版的工作原理是利用内部设备对传真信号的存储及转换功能,在网络配置许可的范围内,主要实现了自动接收和发送传真的功能。系统内用户能通过3G-FAX管理器或电子邮件方式收取自己的传真。发送传真时客户机只需要提交传真给3G-FAX传真服务器,服务器能自动发送。系统外用户能在语音流程的提示下发送或接收传真,也可以选择发送留言信息。系统管理员则可以对系统进行参数配置,流程定制和用户信息管理等功能操作。
3G-FAX数码传真机局域网版充分利用大部分企业已有内部局域网的条件,等于让局域网上的每一个用户都拥有一台自己的专用数码传真机,大家就不用再为收发传真跑来跑去了。出差时,还可将别人发给自己的传真转发到电子邮件中,同时公司传真服务器内可备份所有收发过的传真。

下面是对3G-FAX主要功能的简单介绍:


三、整体外观赏析

金恒3G-FAX局域网版整体采用四方体设计,以灰白色为主色调,时尚而不失专业品味。3G-FAX体积为30cm*16cm*7cm,重约1.2KG,非常小巧轻便。

在侧翼设计上,3G-FAX使用了四条软性塑胶分别巧妙地设置在机身两侧,不仅起到了支架避震作用,而且也为单一的机身颜色增添了几分生气。事实上在后面的拆解环节里,我们还会发现其实这四条软塑胶还另有玄机。

机身后面是电源线插头,以及一个9针RS-232串口和两个电话线接口,传真数据时使用串口理论上要比使用并口要快许多。

正面视图与底部视图
在机身正面,除了印有一个“3G-FAX数码传真机”的LOGO以外,还有一个扬声器口;底部则贴着有本机的序列号的标签。

此标签序列号在传真代码升级的时候会用的,详细情况会在下面环节进行介绍。

机身前面板左边是一个可显示三行中文文字的液晶显示屏,用户可以根据屏幕的提示进行相关的传真操作。

显示屏旁边设置有复位、播放和开始三个按键,复位键主要用于对传真数据及相关操作设置进行复位,播放键是收听传真留言,而开始键则用于无纸化数码传真文件的接收。另外还有一个电源指示灯和一个状态指示灯,状态灯亮时表示3G-FAX正在进行传真的收发工作。
四、内部构造拆解

前面提到过,在侧边上的四个软塑胶除了作底垫和防震作用以外还另有玄机。是的,事实上这四个软塑胶可以比较轻易的拆卸下来,然后把整台机器外壳拆解,里面的构造设计一目了然。


将传真文件数字化,当然少不了采用大量的电子存储转换芯片及相关元件啦,在这里看去,芯片及元件密布,果然相当有份量。

3G-FAX内部构造由两层电路板组成,电路板上虽然集成了N多数据存储芯片及相关电子原件,但排列仍然井井有条,看来做工还相当不错。

不过我们发现它所使用的内置式电源变压器并非自己生产,而是直接采用了其它专业电源厂家的产品,这样做其实是更有利于对产品生产成本的控制,以及生产流程的科学简约化。而关于3G-FAX的内部构造及元件芯片的具体应用情况等,鉴于篇幅及产品设计的专利隐私权,在此就不便一一分析透露了。
五、基本配置检查

3G-FAX的包装十分数码化,小巧美观,与传统的打印传真机有着非常明显的差别。

3G-FAX的基本配置包括有主机、说明书、保修卡、光盘软件、串口线以及电话线。另外用户可以根据需要选配一台带有传真、打印、扫描快捷键的智能扫描仪。
3G-FAX对PC系统配置的要求非常低,在目前的主流电脑上运行完全不在话下。下面是运行环境与建议的PC配置,原理上即使在运行的时候,3G-FAX也不会占用电脑太多的资源:
网络拓朴: Ethernet 10/100 BaseT
网络协议:TCP/IP
支持操作系统平台:Win 98、Win 2000、Win XP
CPU:奔腾200Mhz以上
内存:32MB或64MB以上
显卡:支持16位彩色、800X600以上显示模式
串口:9针或USB口转换9针串口
六、驱动软件安装及登录
在安装驱动之前,笔者规规矩矩地看了一遍使用手册(这是使用数码产品的良好习惯喔^_^),发现首先应该对机器进行一次传真机器代码刷新和升级。方法如下:

A、同时按下3G-FAX主机面板上的“播放”及“开始”按钮(别放手),然后再单击按一下“复位”键,待机身前面板LCD显示片上的只有第一排指示文字显示时,松开手;
B、待LCD上第一排文字消失,第二排文字显示时,在安装盘中Server文件夹中执行代码安装向导Cload.exe程序,根据提示输入机身底部的序列号,确定后,安装向导会自动安装或升级3G-FAX代码,升级即告完成。
升级后,3G-FAX将新增“多线程收发”等多个功能,详细资料可以在随机的光盘目录里察看。

3G-FAX安装驱动软件分为两个部份,一部份是安装服务器端软件(在Server文件夹里),可以激活机器实现网络无纸化传真的功能;一部份安装客户端软件(在Client文件夹里),从而允许局域网内的所有用户共享机器实现网络化小组办公。安装过程非常简单快捷,只需在安装过程中根据提示输入登录名、密码、IP等信息即可。


在这一步,用户可以选择自动获取IP和人工指定,对于一些企业工作组或大型公司的办公用户,网络管理员通常为了规范网络管理和运行环境,会给每一台电脑分配一个IP地址(例如笔者的公司),这时就需要选择“人工指定”;但在通常情况下,绝大多数情况下都是使用自动获取IP就可以了。

完成后重启电脑,桌面上会有一个3G-FAX标志图标,双击运行程序后任务栏上会出现两个图标,一个是服务器端一个是传真机端(如下图示)。


点击进入控制界面如上图(笔者截图时把窗口缩小了,使用的时候最好开全屏幕),在3G-FAX管理器“工具”菜单中,点击“3G-FAX用户管理”,并在用户管理窗口中,添加用户帐户。添加完毕后,客户机在登录3G-FAX服务器时,输入用户登录名(如果设置了密码,同时输入密码),确定后,即可完成登录。
七、3G-FAX服务器端设备管理与应用
3G-FAX服务器端设备管理,其原理就像一个网络路由器一样,路由是连接并管理着整个网络的运转,而3G-FAX服务器端则使机器、电话通道以及PC三者之间连系起来,并管理着三者之间的信息数据的交互传输。


点击“登录到服务器”,输入用户名及密码(默认用户名为3G-FAX,密码为123456,可以进入后修改),进入后就可以进行相关的服务器工作设置了。
八、3G-FAX客户端系统登录与设置应用
客户端管理软件是用于用户的管理,例如一间公司的总经理被设定为管理员,他就拥有着数码无纸化传真的所有操作权限,包括自动分发、自动转发、多电话路由功能、群发组、无纸收发、群发传真、安全与保密、收听留言等。


在登录之前,首先要确认3G-FAX已经正确接入PC并连接到了局域网络上,点击3G-FAX传真设置,选择系统选项,系统将自动搜索连接到PC上的3G-FAX设备,如上图所示。

点击属性,可以对设备的一些操作进行设置,包括查看存储容量、系统设置、设置上载提醒等,非常方便。然后就可以进行用户添加等一系列操作了。由于3G-FAX的可操作功能实在非常强大,因此对于功能与操作的详细介绍在此就不列举了,用户在使用的过程中可以参考软件工具栏上面的“帮助”文件,各种操作都将十分详细的进行了介绍。在下面的内容里,笔者简单地介绍一下3G-FAX的操作演示及试用评测感受。
九、实际操作演示及试用评测
按之前提到的方法安装好驱动程序以后,登录传真机管理界面,开始进行相关的传真操作。在3G-FAX服务器上,系统可为用户设置不同的帐户、密码、管理权限、优先级等属性,方便管理。如管理员可以添加、删除所有用户信息(用户名、密码、信箱号码用户权限、Email地址等)、设定每个用户的收发权限、是否自动转发到Email等。而在本次试用测试过程中,笔者是管理者,可以进行传真管理的所有操作。
1、首次应用,我们先为局域网内的其它用户分配帐号,即添加用户:

在工具栏上选择“添加新用户”,如上图,作为管理员可以添加三种级别权限的用户,包括普通用户、管理级用户和高管级用户,并为这三类用户分配相应的操作权限,包括外发传真、接收外部传真、内部转发、接收内部转发传真。这四个权限的选取区别,将直接影响着该名用户在进行数码传真时的“权力”,这有点类似于分为管理员、论坛总版主、版主等权限的论坛管理制度,十分方便。

上一级权限的用户可以添加下一级权限的用户,如上图。

权限越大的用户可以对所“管辖”的所有用户进行管理,而管理员可以查看所有用户的情况,并作出删除修改等处理。
2、接下来我们进行简单的传真发送操作:
在收发传真之前,为了便于传真发送更加快捷高效率,我们有必要先把电话簿建立起来。在“3G-FAX管理器”工具栏上,点击“电话簿”按钮,屏幕上即出现电话簿管理窗口。在电话簿管理窗口中,用户可以编辑、添加电话簿记录,如果要新建“电话簿”,则点击“电话簿列表”按钮,并在“电话簿列表”窗口中添加,如下图示。

发送传真时, 在3G-FAX管理器窗口中,选择要发送的文档(可选择一个或多个文档),选定后用鼠标拖到左上窗口的“发送传真”快捷电话簿上,3G-FAX将自动将选定文档转换为传真并弹出传真发送窗口。或者用户打开要发送的文档,在“文件”菜单中选择打印,并在打印机栏上选择“3G-FAX”,确定 后输入发件人信息、收件人信息,或从电话簿中选择收件人,点击“发送”即可。

发送时,客户端如果要查询当前的发送任务时,在“工具”菜单中选择“查看3G-FAX发送任务”菜单项,屏幕上会弹出如上图的查看窗口。
接收传真一般情况可以分为三种形式:自动接收、手工接收和直通接收。笔者使用的是自动接收:直接点击任务栏上的小图标,选择接收传真,3G-FAX就会自己进行接收,并保存到公共文件夹。在试用时,笔者在另一客户端发送了10份文档文件,使用3G-FAX进行接收并保存,共耗材15秒钟左右,速度相当快。
此后笔者还进行了文件转发等功能,操作十分简便而且快速。另外,笔者还发现一个非常人性化的设计,就是“人工分发值班员”。它可以令接收到公共信箱中的传真自动分发到所选定的用户上,再由这些用户完成人工分发,从而免除了管理员一个人进行分发的烦琐操作和累赘。

除3G-FAX拥有相当庞大的数码传真收发功能,除了以上简单提到的试用操作,笔者还进行了系统内部用户间传真和文件转发、优先发送、异地提取传真、自动分发与自动转发到电子邮件、传真浏览/签章/编辑、发送电子邮件等操作,总体感觉其所蕴含的技术相当成熟,设计也十分人性化,可以保护用户在短时间内进行大量高效率的传真收发工作。
十、试用感受与总结
说实话,笔者是第一次真正使用数码传真机,但根据安装和使用提示,总体感觉操作运行起来十分快捷方便,而且功能十分强大。也许有朋友就想,现在Window XP自带着不是也有个传真软件吗? 而且目前也有免费的传真软件(如WinFax)可供使用,另外听说Moldem也可以收发传真,那么这些软件传真操作与3G-FAX传真又有什么不同呢?3G-FAX的主要优势表现在哪里?
笔者之前也有使用过相关的传真软件和Moldem传真功能,但试用过3G-FAX后,可以明显感觉到3G-FAX的强大优势和性能表现。免费传真软件是可以类似地数码无纸化收发传真,但它们绝大多数为国外软件,可靠性、兼容性都比较差,而且要求要有较强的专业知识,不符合国内用户电脑操作水平和使用习惯,同时缺乏很好的传真日志管理;另外Modem是为上网设计的,传真功能只是其附加功能,使用时不太稳定,易造成死机,没有语音提示功能。在发送传真时,如果对方是人工摘机,听不到任何声音时会挂机。另外在电脑关机时,传真软件和Modem都不能工作,不能满足商业需求。
3G-FAX则能够很好地解决上述问题:支持电脑关机收发传真、文件及语音留言;针对现代化办公的实际需要,精心设计了传真群发、延时发送、电子签名盖章、自动拨打IP、超级电话簿、异地提取、语音留言等多种实用而强大的功能;另外3G-FAX还全面支持局域网用户共享传真收发功能,如共享发送、自动分发、自动转发Email、多级电话簿管理和传真收发多路由处理等;最后,3G-FAX是仿Outlook设计,采用了全中文界面,安装方便易学易用,操作简单但不失专业性,而且实用、稳定、高效、环保,这些都是其它许多传真软件和Modem传真所无法比拟的。
因此总的来说,作为一款集快速高效、安全方便等特点于一身的数码传真机,3G-FAX必将对传统的纸质传真模式及产品造成相当大的市场冲击。而在今后的发展过程中,类似3G-FAX这样的数码传真机也将逐渐受到企业及商务用户的青睐,潜力十分巨大,值得推荐。 |